我是否需要家庭治療?

鄧竹紜諮商心理師
家庭通常很難避免暫時失去穩定的時候。
必須仰賴成員有自覺,並願意在一時渾沌中,找出新的定位並做出行動。
不管是個人調節或是引用資源,重要的是要做到:顧及每個成員的健康成長與發展。
我需要家庭治療嗎?
沒做過家庭治療,但總有過家庭衝突吧。
若想要解決家庭衝突,並了解家庭治療是什麼,
得先知道什麼是家庭。
家庭是什麼

一般定義家庭是兩個人或兩個以上,由婚姻、血緣或收養關係中所組成的團體,最後因死亡而結束。
並具有以下五項特徵:
- 持續一直有面對面的互動。
- 有強烈的認同。
- 情感連結很深。
- 有很多不同的角色和關係,如手足、親子、祖孫等。
- 持久。
我的家好像出了問題
通常在家庭會什麼情況下會發生問題?
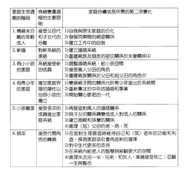
家族系統眼光認為每個人都有他們生命發展的歷程,
可以用心理學家艾瑞克艾瑞克森的社會心理發展階段論來做概括。

而家庭作為一個生命體,也有他的發展週期,一般來說也有以下六個階段。

當每一個人在自己發展成長的路上,剛好遇上家庭的演變成長時,便容易發生碰撞與變動。
若一時尚未適應或調合出彼此新的角色與應對方式,便可能出現問題。
用專業術語便稱為「症狀」。

譬如假設有一位28歲男性因親密需求,決定進入婚姻,
然而父母親一時難以適應兒子已經與一位新成員建立家庭。
仍用過往習慣照顧孩子的方式,與兒子媳婦互動,
便可能造成兒子與媳婦的困惑,而產生家庭衝突與糾葛。
假若男孩還停留在原生家庭中未成年小孩的角色,接受父母照拂,
尚未意識到已經建立了新的家庭,認同父母長久以來的管教方式,
而使新婚妻子感到困惑、孤立、缺乏支持,夫妻便可能產生衝突,影響親密關係。
症狀的出現顯現家庭系統產生變動,
因為新成員的加入,必須重新調整,建構出新的穩定。
家庭成員必須有覺察與調整
因此,家庭通常很難避免會有暫時失去穩定的時候。
必須仰賴成員有自覺,並願意在一時渾沌中,找出新的定位並做出行動。
不管是個人調節或是引用資源,重要的是要做到:能顧及每個成員的健康成長與發展。
便如同第二個表格內所標註 「家庭持續成長所需的第二序變化」,
家庭成員必須主動去調適,來適應新的家庭階段。
用上述例子來看,便是屬於家庭生命週期從第一階段進入第二階段,
如果男性心態上仍屬於情緒未分離的年輕成人,便會產生問題。
男孩必須隨著進入第二階段「對新系統成員的承諾」,
接受父母代與子代的分離,讓自我與原生家庭分化,
才能順利讓家庭進入第二階段,確保新成員的發展,打造新的穩定。
如果家庭一直走不出風暴怎麼辦?

通常受到困擾的成員會嘗試解決,但時常作法可能是直接衝突,
這樣做往往毫無效果,只會導致挫敗,甚或關係更惡化而破裂。
有可能是成員真的太過僵化不願意改變,
也有可能是受困的家庭成員並未完全掌握系統到底發生了什麼事,
因為當下感到痛苦,便難以想出有效對策。
建議如有需求的民眾,可以尋求專業家庭治療,與家庭治療師探討系統間發生了什麼事,
並與治療師一同探討解決方案,有效改善家庭互動模式,順利通向每一個人生與家庭階段。
參考資料:
楊連謙, & 董秀珠 (Eds.). (1997). 結構: 策略取向家庭治療 (Vol. 10). 心理出版社.
